Skip to content

rainalexotl/Pepper-AssistedLiving

Folders and files

NameName
Last commit message
Last commit date

Latest commit

 

History

85 Commits
 
 
 
 
 
 
 
 
 
 
 
 
 
 

Repository files navigation

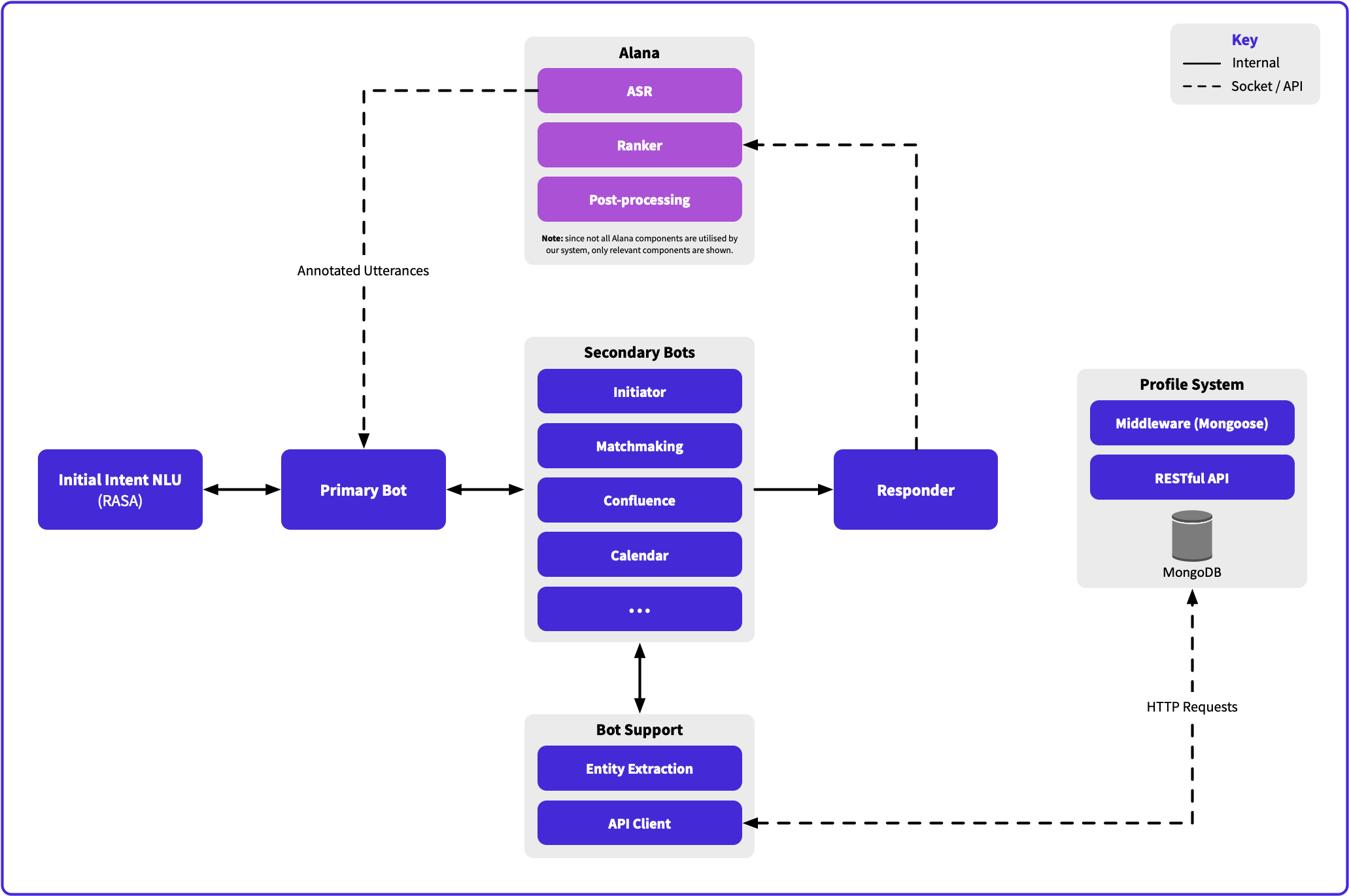
System Overview

alt text

About

No description, website, or topics provided.

Resources

Stars

Watchers

Forks

Releases

No releases published

Packages

 
 
 

Contributors